The Treasure of Trencavel
Search
Primary Menu
Skip to content
Books
References
Search for:
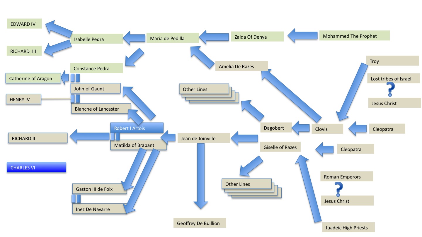
Dagobert Overview
March 5, 2011
1440 × 810
Dagobert Overview
Previous Image
Next Image
Leave a Reply
Cancel reply
You must be
logged in
to post a comment.
The most dangerous woman in the world
The Treasure of Trencavel
references
Characters
Central Characters
Ximene Trencavel — Heroine–Heiress to much of Occitan
John Stanley — Hero– And Ximene’s Perfect Knight
Piers (William) de Windsor –John’s Friend and Mentor
William de Montacute– Earl of Salisbury– King of Mann–Previous husband of Joan of Kent –John’s Mentor
The Black Prince –Eldest son of King Edward III of England –deeply in love with Joan of Kent.
Early life
Joan of Kent — cousin of King Edward III –Lover of the Black Prince– most beautiful and amorous lady in Europe
Bertrand du Guesclin–Antagonist– Pure Evil
Back
The English Royal Family
King Edward III–King Of England– believed by some to be illegitimate son of Roger Mortimer. Reneged on Debts to Italian banks.
Queen Phillipa– King Edward’s wife– One of the “top one hundred” Black Britons– granddaughter of Charles De Valois
Prince John of Gaunt — King Edward’s third eldest son–Married to Blanche of Lancaster
Henry of Grosmont–1st Duke of Lancaster –Richest man in England –Father of Blanche of Lancaster- 2nd cousin to King Edward– source of rumours about King Edwards legitimacy
Back
The Valois
Philipe VI –Was ‘elected’ King of Franks. after extinction of Capet Kings–In King Edwards Eyes “the Usurper”–Uncle of Queen Phillipa
John II “The Good” eldest son of Philipe VI.– face with competition for his throne from King Edward, Charles of Navarre and his own son
Blanche d’Evreux–daughter of King Charles of Navarre –was supposed to marry John II but Phillipe IV married her himself.
Dauphin Charles -eldest son of John II –Planned to depose his father.
Jeanne de Valois –daughter of John II –married Son of Charles of Navarre.( Charles II)
Back
The de Padilla Family
Pedro II of Castile-the Cruel-King of Castile–Waging War with Aragon–Alliance with Moorish Grenada
Maria Juana de Padilla — Pedro’s mistress and eventually wife.
Lady Eleanor de Pedilla — Maria Juana’s older sister — wife of Roger Trencavel
Juan (Jaiden) Perez, relative of Lady Elenor, parents unknown –Lady Eleanor’s troubadour.
Alyse Perrers (Perez)–Juan’s younger sister –Lady Eleanor’s Lady in Waiting
Guillam de Clermont-Dessus–Eleanors lover–recently retired member of “Les Etoiles”
Don Fernandino–relative of Lady Eleanor –commander of Cathar security in Occitan.
Back
The de Roet Family
Payne de Roet– Guienne King of Arms–Constable of Beaufort Castle (near Muret)
Catherine de Roet– Wife of Payne de Roet
Phillipa (Pipa) de Roet –Ximene’s Best Friend- Daughter of Payne de Roet
Back
Foix Family
Comte Gaston (Phoebus) de Foix-Ximene’s Uncle and domineering guardian
Agnes of Navarre– wife of Gaston –Sister of Blanche d’Evreux and Charles of Navarre.
Back
Back
—–Places in the Story—–
Back
List of Characters
Introduction
Central Characters
Ximene Trencavel — Heroine–Heiress to much of Occitan
Comte Gaston (Phoebus) de Foix-Ximene’s Uncle and domineering guardian
Lady Eleanor de Padilla — Maria Juana’s older sister — wife of Roger Trencavel—Ximene’s Grandmother
Guillam de Clermont-Dessus–Eleanors lover–recently retired member of “Les Etoiles”
The Black Prince –Eldest son of King Edward III of England –deeply in love with Joan of Kent.
Joan of Kent — cousin of King Edward III –Lover of the Black Prince– most beautiful and amorous lady in Europe
John Stanley — Hero– And Ximene’s Perfect Knight
Bertrand du Guesclin–Antagonist– Pure Evil
Back
Those Closely Involved
Phillipa (Pipa) de Roet –Ximene’s Best Friend- Daughter of Payne de Roet
Alyse Perez de Padilla—Relative of Lady Elenor, parents unknown—Lady Eleanor’s Lady in Waiting —
Juan Perez de Padilla, Lady Eleanor’s troubadour—Alyse’ elder brother
Piers (William) de Windsor –John’s Friend and Mentor
William de Montacute– Earl of Salisbury– King of Mann–Previous husband of Joan of Kent –John’s Mentor
Don Fernandino–relative of Lady Eleanor –orchestrator of miraculous escapes from the clutches of the inQuisition
Back
The English Royal Family
King Edward III–King Of England– believed by some to be illegitimate son of Roger Mortimer. Reneged on Debts to Italian banks.
Queen Philippa– King Edward’s wife– One of the “top one hundred” Black Britons– granddaughter of Charles De Valois
Henry of Grosmont–1st Duke of Lancaster –Richest man in England –Father of Blanche of Lancaster- 2nd cousin to King Edward– source of rumours about King Edwards legitimacy
The Younger Princes
Back
Other Background Forces
Navarre
Philippe d’Evreux—agreed to marry Juana Capet, who was possibly illegitimate and through this union came to share the throne of Navarre with her.
Charles de Navarre— Son of Juana of Navarre. Plotted with both Edward III and Dauphin Charles—Gained a reputation of being totally unreliable
Agnes of Navarre– wife of Gaston Foix –Sister of Blanche d’Evreux and Charles of Navarre.
Back
Artois
Blanche d’Artois—Martiarch who through two marriages set up the close facilities between Navarre, Plantagenet England, Foix and therefore Ximene
Back
The Valois
Philipe VI –Was ‘elected’ King of Franks. after extinction of Capet Kings–In King Edwards Eyes “the Usurper”–Uncle of Queen Phillipa
John II “The Good” eldest son of Philipe VI.– face with competition for his throne from King Edward, Charles of Navarre and his own son
Blanche d’Evreux–daughter of King Charles of Navarre –was supposed to marry John II but Phillipe IV married her himself.
Dauphin Charles -eldest son of John II –Planned to depose his father.
Jeanne de Valois –daughter of John II –married Son of Charles of Navarre.( Charles II)
Back
Back
Table Of Contents
Front Cover
Back Cover
In Praise
Back Material
Authors Notes
Copyright
Dedication
About The Author
Genesis
Back
References
Character Details
Genealogical Records
Places in the Story
Occitan
characters
Other References
Central Characters
Ximene Trencavel — Heroine–Heiress to much of Occitan
John Stanley — Hero– And Ximene’s Perfect Knight
Piers (William) de Windsor –John’s Friend and Mentor
William de Montacute– Earl of Salisbury– King of Mann–Previous husband of Joan of Kent –John’s Mentor
The Black Prince –Eldest son of King Edward III of England –deeply in love with Joan of Kent.
Joan of Kent — cousin of King Edward III –Lover of the Black Prince– most beautiful and amorous lady in Europe
Bertrand du Guesclin–Antagonist– Pure Evil
Back
The English Royal Family
King Edward III–King Of England– believed by some to be illegitimate son of Roger Mortimer. Reneged on Debts to Italian banks.
Queen Phillipa– King Edward’s wife– One of the “top one hundred” Black Britons– granddaughter of Charles De Valois
Prince John of Gaunt — King Edward’s third eldest son–Married to Blanche of Lancaster
Henry of Grosmont–1st Duke of Lancaster –Richest man in England –Father of Blanche of Lancaster- 2nd cousin to King Edward– source of rumours about King Edwards legitimacy
More About The Plantagenets
Back
The Valois
Philipe VI –Was ‘elected’ King of Franks. after extinction of Capet Kings–In King Edwards Eyes “the Usurper”–Uncle of Queen Phillipa
John II “The Good” eldest son of Philipe VI.– face with competition for his throne from King Edward, Charles of Navarre and his own son
Blanche d’Evreux–daughter of King Charles of Navarre –was supposed to marry John II but Phillipe IV married her himself.
Dauphin Charles -eldest son of John II –Planned to depose his father.
Jeanne de Valois –daughter of John II –married Son of Charles of Navarre.( Charles II)
Back
The de Padilla Family
Pedro II of Castile-the Cruel-King of Castile–Waging War with Aragon–Alliance with Moorish Grenada
Maria Juana de Padilla — Pedro’s mistress and eventually wife.
Lady Eleanor de Pedilla — Maria Juana’s older sister — wife of Roger Trencavel
Juan (Jaiden) Perez, relative of Lady Elenor, parents unknown –Lady Eleanor’s troubadour.
Alyse Perrers (Perez)–Juan’s younger sister –Lady Eleanor’s Lady in Waiting
Guillam de Clermont-Dessus–Eleanors lover–recently retired member of “Les Etoiles”
Don Fernandino–relative of Lady Eleanor –commander of Cathar security in Occitan.
Back
The de Roet Family
Payne de Roet– Guienne King of Arms–Constable of Beaufort Castle (near Muret)
Catherine de Roet– Wife of Payne de Roet
Phillipa (Pipa) de Roet –Ximene’s Best Friend- Daughter of Payne de Roet
Back
Foix Family
Comte Gaston (Phoebus) de Foix-Ximene’s Uncle and domineering guardian
Agnes of Navarre– wife of Gaston –Sister of Blanche d’Evreux and Charles of Navarre.
Back
List of Places
Starting Points
Avignon
Runnymede
Montmuran
Foix
Vale Royal
l’Isle du Paris
Back
England
Runnymede
Woodstock
Vale Royal
The Palace of Westminster/
Much Marcle
Back
Atlantic ports
Bristol
Plymouth
Penryn
Suscinio
Brest
Bordeaux
Arcachon
Back
Aquitaine
Biscarrosse
Langon
La Reole
Château Lavison
Marmande
Tonneins
Aiguillon
Monpazier
Clermont Dessus
Agen
Back
Occitanie
Auch
Moissac
Montauban
City of Toulouse
St Felix Larangais
Muret
Foix
Montsegur
The Solstice at Monsgur
Puilaurens
Back
Mediterranean
Palma
Porte Vendres
Back
Table of Contents
Front Cover
Back Cover
Reference
Pseudo History
Healthy Scepticism
The Velikovsky Affair
2003 The Gallic Empire
2003 The Conquest
2003 The Arrangement
2003 The Separation
Back
2003 The Alternative Old Testament
2003 Out of Egypt
2003 The Rise of Persia
2003 How to win a war
2003 To Capture Rome
Back
2003 The Alternative New Testament
Book I Sulla
2003 Book II Cleopatra
2003 Book III Jesus
2003 References
Back
home
Front Cover
Back Cover
In Praise
Back Material
Authors Notes
Copyright
Dedication
About The Author
Genesis
Back